Penanda asa dalam jerih dan juang memenuhi panggilan dharma.
Kerjakan keselamatanmu dengan takut dan gentar. Filipi 2:12b
Sebuah privilege apabila kita dapat melayani Tuhan.
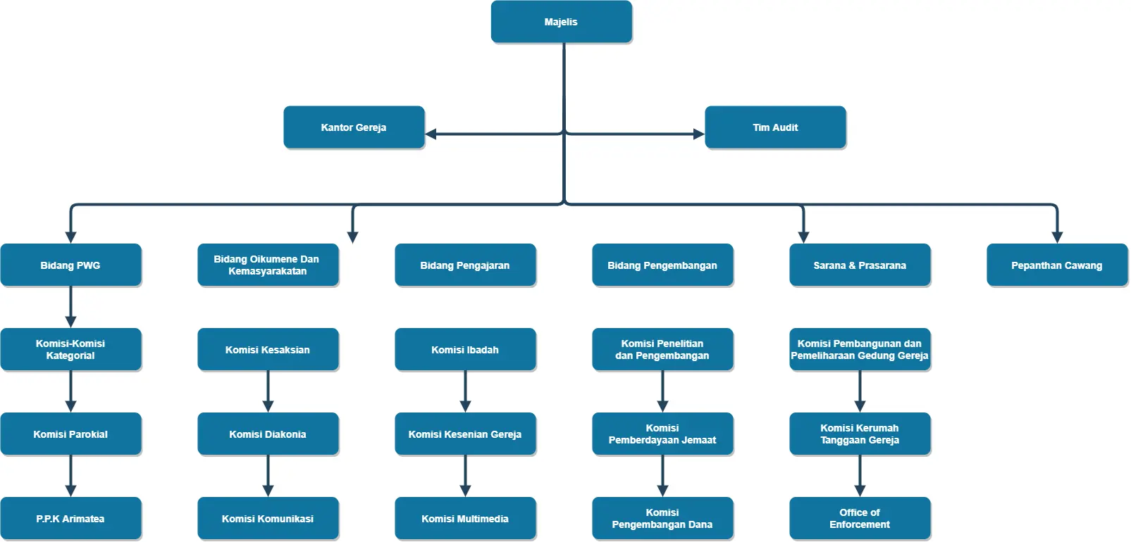
Struktur Kemajeliasan
Isi buku tamu dalam rangka penthabisan Pdt. Elisabet.
Foto bersama dalam rangka peneguhan Pendeta Elisabet sebagai pendeta ke-2.
Foto bapak/ibu Pdt. se-sinode JBT dan JBB dalam rangka penthabisan Pdt. Elisabet S.
Foto suasana dekorasi halaman depan gereja dalam rangka pelaksanaan penthabisan pendeta.
AI Website Generator